Metainformationen zur Seite
Dies ist eine alte Version des Dokuments!
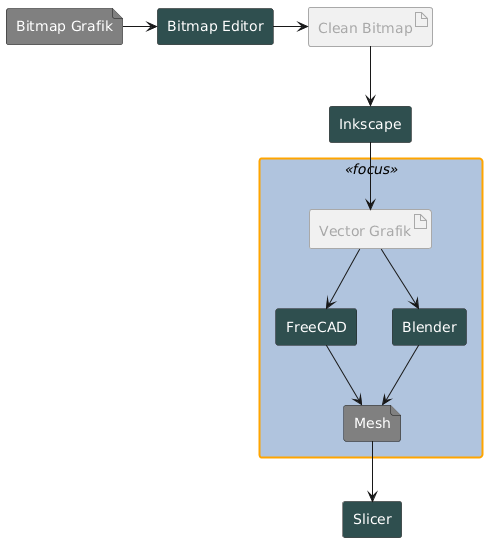
3D-Objekt erstellen
Programme
- FreeCAD (Windows/Linux/Mac): Verwendungsbeispiel: Motive (zB Logo, Recyclesymbol, Verzierung) werden als „Aufdruck“ auf ein Modell verwendet
- Blender (Windows/Linux/Mac): Verwendungsbeispiel: Stempel
Allgemeines
Um eine Vektor-Grafik in ein 3D-Modell umzuwandeln bzw. als solches zu verwenden sind noch weitere vorbereitende Schritte durchzuführen:
- Grafik importieren und evtl. durch den Import entstandene Fehler korrigieren
- Grafik aufbereiten (Pfade kombinieren, Flächen hinzufügen, …)
- Grafik konvertieren
FreeCAD
- Zu „Draft“ Workbench wechseln
- Neues Projekt starten
- Datei → Neu
- Vektor-Grafik importieren
- Datei → Importieren
- SVG as geometry (importSVG)
- Grafik evtl. bearbeiten (bereinigen, druckbar machen)
- Pfade kombinieren (zusammenfassen)
- Zu „Part“ Workbench wechseln
- Pfade markieren und kombinieren
- Formteil → Verbinden → Objekte verbinden
oder: Flächenverbund → Erzeuge Verbund
- Nun könnte man die Grafik schon aufpolstern und damit als eigenständiges Teil (Part) weiterabeiten.
- Größe anpassen
- Wieder zur „Draft“ Workbench wechseln
- Verbund klonen: Änderung → Klonen
- Der Klon kann nun skaliert werden: Eigenschaft - Draft - Scale (in der Eigenschaften-Tabelle)
- Verbundenes Objekt zu einer Skizze umwandeln
- Wieder zur „Draft“ Workbench wechseln
- Änderung → Entwurf zu Skizze
je nach Komplexität und Rechnerleistung kann das etwas dauern…
- Skizze überprüfen und reparieren
je nach Komplexität und Rechnerleistung kann das etwas dauern…- Zu „Sketcher“ Workbench wechseln
- Sketch → Skizze überprüfen…
- Evtl. muss die Skizze neu berechnet werden
- Mit der Skizze kann nun weitergearbeitet werden
Blender
TBD

Diskussion